李明浩同学在PRB发表转角磁子晶体研究成果
2026-3-4 20:13:37本站
频率梳(frequency comb)是由一系列离散、等间距的谱线构成的频谱结构,在精密测量、量子计算等领域具有重要应用价值。受光学频率梳启发,利用磁子(自旋波)模式的非线性耦合可产生磁子频率梳,有望成为片上微波信号处理和高精度信息技术的重要物理载体。然而,如何高效调控频率梳的产生条件、谱线间距与梳齿数量,是该领域面临的关键问题。
近年来,通过将双层或多层周期性晶格相对扭转或错配形成莫尔超晶格(Moiré superlattice)为物性调控提供了全新的平台。此类体系最早因转角双层石墨烯中的“魔角”平带效应而受到广泛关注,随后又拓展到光子、声子以及磁性人工晶格等多种平台,展现出丰富的新奇物理现象与优异的可调控性。就磁性体系而言,基于莫尔超晶格构筑的转角磁子晶体(twisted magnonic crystal)已被用于研究拓扑平带,局域模等线性性质。然而,转角磁子晶体中的非线性动力学,尤其是磁子频率梳迄今仍鲜有研究。本工作针对上述研究现状和挑战,将“转角”这一莫尔超晶格中的关键自由度引入磁子频率梳,为磁子频率梳的可控和高效率生成提供了新思路。
本工作基于微磁学模拟,通过将两层以三角晶格结构排列的反点(antidot)磁子晶体上下堆叠,并在层间引入相对转角来构建转角磁子晶体,如图1所示。两层之间通过偶极相互作用与交换相互作用耦合。在此基础上,采用双频微波场同时激发传播磁子模式和Kittel模式,触发级联三磁子相互作用产生磁子频率梳。

图1:(a) 转角磁子晶体的示意图,两层之间相对转角为θ,条带区域施加微波场以激发自旋波。(b)转角磁子晶体的三维侧视图。
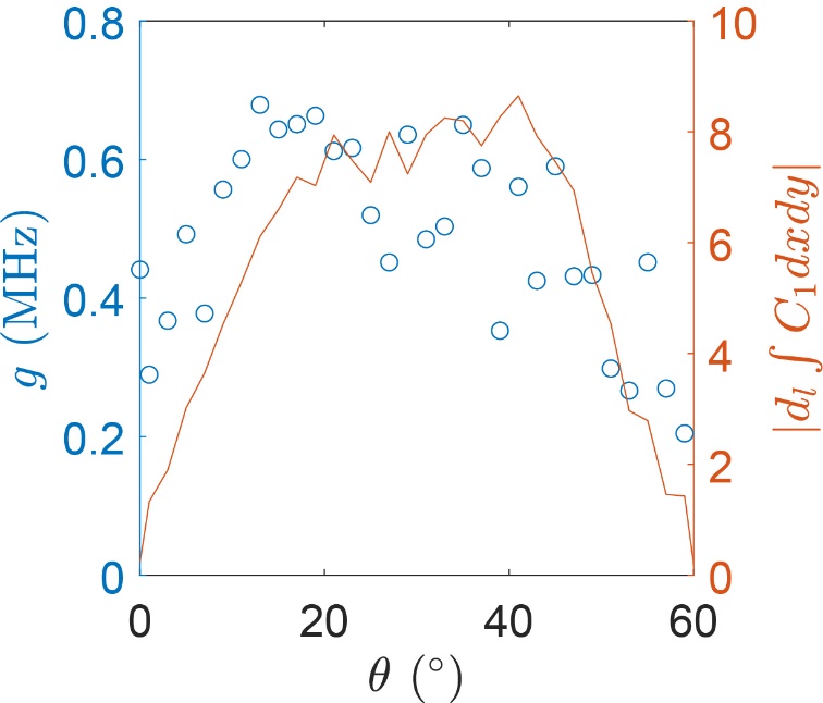
本工作的关键发现是转角在频率梳生成中的双重作用。首先,转角显著地增强了三磁子过程。相比未转角的磁子晶体(即转角为0°),转角磁子晶体的层间偶极相互作用放大了系统基态磁构型的非共线性,从而显著增强交换相互作用诱导的三磁子过程耦合系数。理论计算与数值拟合均表明,耦合强度随转角呈现出类似平台的依赖关系,如图2所示。

图2:传播磁子模式和Kittel模式的三磁子相互作用耦合强度g随转角θ的变化,黄色实线和蓝色圆圈分别表示通过代入基态磁构型理论计算和数值求解海森堡动力学方程并拟合模拟结果得到的耦合系数。
其次,转角还通过削弱磁子能带的带隙,有效改善了频率梳的生成条件。如图3所示,在未转角的磁子晶体中,8-12 GHz频段内存在明显带隙,严重阻碍了带隙内频率分量的激发与传播,进而降低频率梳的质量。而在转角磁子晶体中,层间相互作用对磁子能带进行重新调制,使得带隙宽度随转角发生显著变化。在一定转角范围内,最宽带隙被压缩至0.06 GHz以下,对频率梳的负面影响几乎可以忽略。

图3:(a)未转角磁子晶体的频谱。(b) 8-12 GHz频段内能隙宽度随转角的变化。(c)无能隙(13°)和(d)有能隙(37°)时的频率梳频谱对比。
结合上述转角对频率梳“增强耦合”与“减弱带隙”两种作用,可得到生成高质量频率梳的最优转角范围。该项工作在转角磁性体系中实现了磁子频率梳的可控生成,揭示了转角自由度在非线性磁子动力学中的重要作用,为实现新一代磁子学信息器件提供了新的思路与手段。
本研究得到国家重点研发计划、国家自然科学基金以及四川省科技计划等项目的支持。
文章链接:https://journals.aps.org/prb/abstract/10.1103/hfh3-htvq
